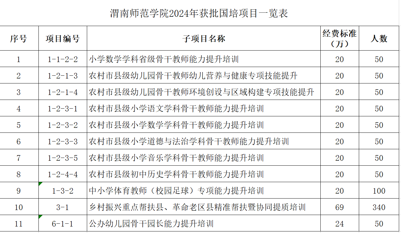
8月1日,陕西省教育厅发布了《关于拟定2024年“国培计划”——陕西省中西部骨干项目承办单位的公示》,我校获批2024 年“国培计划”—陕西省中西部骨干项目子项目共11项,培训学段学科涉及幼儿园、小学数学、小学语文、小学音乐、小学道德与法治、初中历史、初中体育等,培训总人数890人。
为切实做好今年的“国培计划”项目申报工作,校领导高度重视,要求继续教育学院认真学习研究文件,在充分调研论证的基础上,积极申报“国培计划”教师培训项目。继续教育学院组织专家团队开展培训需求分析,将培训主题聚焦到学员工作和学习要解决的核心问题上,培训内容以教师培训课程指导标准为引领,突出教师核心素养培养,科学配置思想政治、师德师风、业务能力培训师资和课程,经过项目申报、答辩,最终获批11个项目。
此次国培项目获批数量为历年最高,再次彰显了我校在教师培训领域的深厚实力和专业水平。下一步,继续教育学院将继续秉承“以人为本、高效精准”的理念,做好2024年国培计划项目的实施工作,不断提高培训质量,通过满足陕西省中小学教师的个性化需求来推动全省教育事业的蓬勃发展,不断提升我校的社会影响力。(通讯员 牛渭敏 审核人 周德锋)
